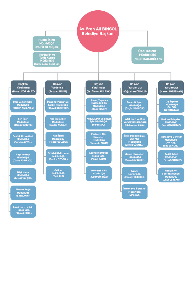
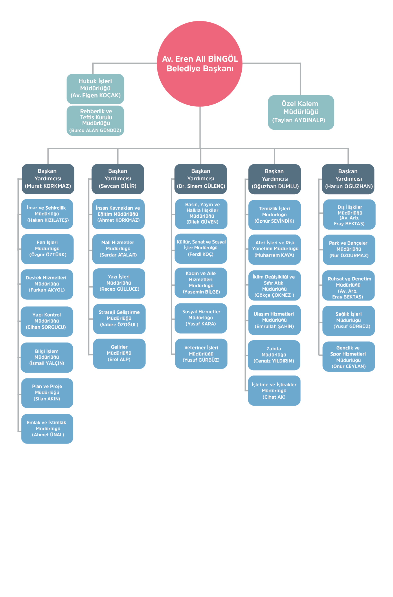
Organizasyon Şeması

Organizasyon Şeması

z29.05.2025